切换导航
首页
产品中心
家电配件
防雷电器
服务与支持
新闻资讯
荣誉证书
关于神龙
联系我们
加入我们
CN
EN
CN
EN
News
新闻动态
新闻动态
首页
新闻资讯
新闻动态
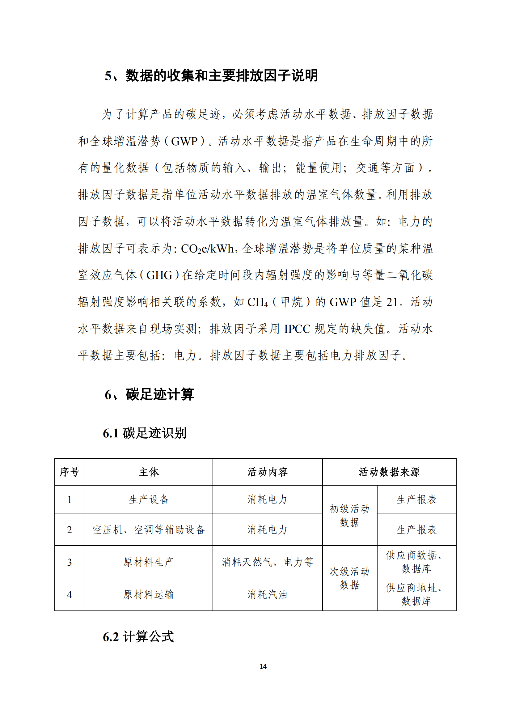
碳足迹报告-公示2024
碳足迹报告-公示2024
更新时间:2025-06-04 15:39:49 浏览次数:1065
如果您还有疑问或想了解更多信息,请与我们保持联系!
家电配件、防雷电器、产品服务商
产品指南
家电配件
防雷电器
联系方式
郑先生 13868758988
浙江省嘉兴市南溪东路2056号
E-mail:selong@selong.net
版权所有©
神龙电气股份有限公司 All rights reserved.
浙ICP备05001732号-1
浙公网安备 33040202000380号
神龙官方微信号